容百科技(688005)强势表现分析:宁德时代钠电合作驱动与未来展望

#容百科技 #688005 #钠电池 #宁德时代合作 #锂电池正极材料 #股票分析
混合
A股市场
2025年11月17日

解锁更多功能

登录后即可使用AI智能分析、深度投研报告等高级功能

容百科技(688005)强势表现分析:宁德时代钠电合作驱动与未来展望

关于我们:Ginlix AI 是由真实数据驱动的 AI 投资助手,将先进的人工智能与专业金融数据库相结合,提供可验证的、基于事实的答案。请使用下方的聊天框提出任何金融问题。

相关个股

688005
--
688005
--
Comprehensive Analysis

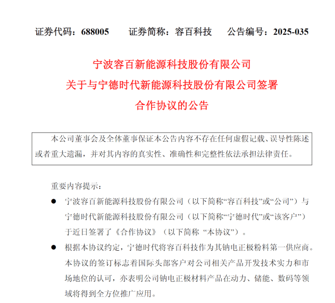
容百科技(688005)于2025年11月与宁德时代签署长期合作协议,成为其钠电正极粉料第一供应商,协议有效期至2029年,宁德时代承诺每年采购量不低于总采购量的60%[0][1][4]。此合作标志着公司钠电技术获头部客户认可,直接推动股价在11月17日大涨20%至35.40元,成交额达503.16万元[0][2]。宁德时代钠离子电池近期成为全球首款通过新国标(GB38031—2025)认证产品,加速钠电产业化进程,为容百科技带来长期增长机遇[0][3]。

Key Insights
  1. 技术领导力验证
    : 与宁德时代的合作是对容百科技钠电正极材料技术领先性的关键认可,巩固其在钠电池产业链中的核心地位[0][6]。
  2. 收入稳定性提升
    : 长达4年的合作协议及60%的采购占比承诺,为公司提供明确的收入增长预期,有助于缓解当前业绩压力[0][4]。
  3. 行业趋势红利
    : 钠电池因成本优势在储能及低速电动车领域需求快速增长,容百科技有望受益于行业规模化扩张[0][5]。
Risks & Opportunities

Risks
:

  • 短期业绩压力
    : 2025年前三季度公司净亏损超2亿元,毛利率仅8.5%,主要因新技术研发投入增加,短期盈利改善仍需时间[0]。
  • 供应链执行风险
    : 需满足宁德时代大规模采购需求,产能扩张及质量控制能力面临考验[0][3]。

Opportunities
:

  • 钠电市场增长
    : 全球钠电池市场预计快速扩容,容百科技作为核心供应商将直接受益[0][5]。
  • 成本优化潜力
    : 当采购量达50万吨及以上时,公司可提供更优惠价格,规模效应有望提升毛利率[0][6]。
Key Information Summary

容百科技(688005)的强势表现主要由与宁德时代的钠电合作驱动,该协议为公司带来长期发展机遇,但短期需应对业绩亏损及执行挑战。投资者应关注钠电产业化进度及公司产能扩张情况,以评估未来增长潜力[0][1]。

上一篇
没有上一篇
下一篇
没有下一篇
相关阅读推荐
暂无推荐文章
基于这条新闻提问,进行深度分析...
深度投研
自动接受计划

数据基于历史,不代表未来趋势;仅供投资者参考,不构成投资建议