中石科技VC模组在光模块中的应用前景分析
解锁更多功能
登录后即可使用AI智能分析、深度投研报告等高级功能

关于我们:Ginlix AI 是由真实数据驱动的 AI 投资助手,将先进的人工智能与专业金融数据库相结合,提供可验证的、基于事实的答案。请使用下方的聊天框提出任何金融问题。
相关个股
中石科技(股票代码:300684.SZ)是一家专注于散热解决方案的高科技企业,主营业务涵盖均热板(VC)、人工合成石墨、热界面材料(TIM)及热模组等核心产品。公司作为国内散热材料领域的龙头企业,产品广泛应用于消费电子、AI算力设备、光通信及智能汽车等多个领域[0]。
从财务表现来看,公司近年来保持强劲增长态势。2024年年报显示,公司实现营业收入15.66亿元,同比增长24.51%;归母净利润2.01亿元,同比大幅增长173.04%。根据最新业绩预告,2025年公司预计实现归母净利润3.3-3.7亿元,同比增长63.86%-83.73%,扣非净利润3.2-3.6亿元,同比增长83.49%-106.43%[1]。这表明公司在AI算力带动下的散热需求激增中充分受益。
VC(Vapor Chamber,真空腔均热板)是一种高效的二维散热技术,其工作原理包括传导、蒸发、对流、凝固四个主要步骤。与传统热管的一维线性传热不同,VC均热板采用二维面状传热方式,具有以下显著优势:
- 传热速度快:均温板能够在短时间内将热量均匀散布到整个表面
- 启动温度低:快速响应热源变化
- 均温性能好:有效减少热点,实现芯片下的等温性
- 轻薄化:符合电子产品小型化、空间利用最大化的趋势
- 使用寿命长:真空封闭结构,稳定性高
当前VC均热板正加速向超薄化、结构简单化和低成本方向发展,技术迭代速度持续加快[2]。这对于光模块这类对体积和散热效率均有严格要求的应用场景尤为重要。
光模块市场正受益于AI算力需求爆发而进入高速增长期。根据行业预测:
- 800G光模块:2024年需求约900万只,2025年预计达到1800万只,2026年有望突破4000万只
- 1.6T光模块:2024年四季度开始批量出货,2025年预计大规模出货,需求量约300-500万只,价格为800G的两倍
- 全球光模块市场规模:2022-2027年年均复合增长率有望达11%[3]
北美云厂商(Meta、谷歌、微软、亚马逊)是核心采购方,其中Meta对800G光模块的需求量最大(至少1000万只),谷歌与微软合计需求约1200万只,亚马逊需求约550万只。
随着光模块向800G、1.6T乃至更高速率演进,芯片功耗和发热量大幅增加,传统的导热材料已难以满足散热需求,散热方案正由导热材料向VC模组转变。行业研究显示,到2025年来自光模块领域的导热材料需求预计达到47.7亿元[4]。
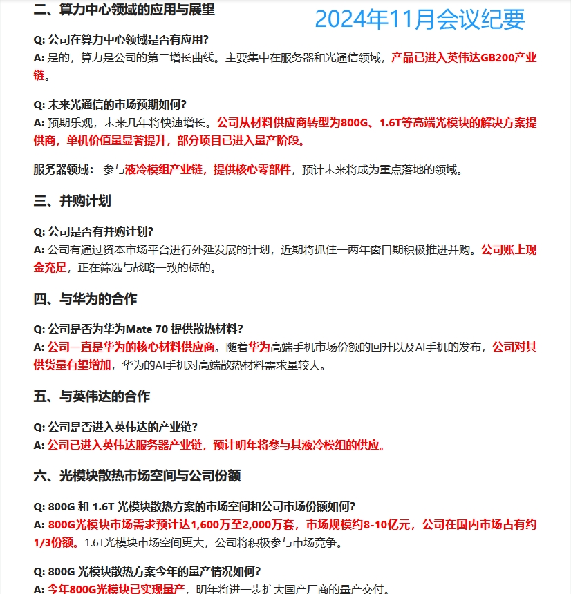
中石科技在光模块散热领域的布局已取得实质性突破:
- 800G光模块:公司VC模组产品已获得国内外头部光通信企业的产品认证并实现量产供货
- 1.6T光模块:技术方案已导入到新一代产品中,正在进行客户验证和认证流程
- 热模组核心零部件及TIM材料:已批量供货于服务器厂商,形成多元化收入来源[5]
公司已建立广泛的客户网络:
- 国内外头部光通信企业(覆盖中际旭创、新易盛等龙头厂商)
- 全球头部服务器厂商
- 北美大客户(苹果等消费电子巨头)
- 智能汽车领域客户(比亚迪、小鹏、北汽等)
- 技术领先:深耕VC泡沫铜技术,构建核心技术壁垒
- 产品组合完善:覆盖VC模组、石墨材料、TIM材料、热模组等全系列散热产品
- 客户认证优势:率先获得头部光通信企业认证,具有先发优势
- 产能布局:积极推进液冷散热模组的客户导入和产品认证
- 800G光模块放量:2025年800G光模块需求同比翻倍增长,公司作为认证供应商将直接受益
- 1.6T光模块导入:新一代产品技术方案导入带来增量订单
- 消费电子旺季:北美大客户新品上市带动散热材料与组件出货量持续攀升
- AI算力需求持续扩张:全球AI基础设施建设加速,对高速光模块和高效散热方案的需求将长期保持高增长
- 光模块向更高速率演进:800G向1.6T、3.2T演进将带来更高的散热需求和技术门槛
- 应用领域拓展:除光模块外,公司产品还可应用于服务器液冷、智能汽车、无人机飞行汽车等新兴领域
- 国产替代:国内光模块厂商崛起,国产散热方案供应商有望获得更多市场份额
根据行业研究数据,2023年全球均热板市场规模约8.56亿美元,预计2030年有望达到20.79亿美元,年复合增长率为13.52%[6]。公司在该领域具有技术和市场双重优势,有望充分分享行业增长红利。
- 市场竞争风险:散热材料市场竞争加剧可能影响公司毛利率
- 技术迭代风险:若新技术路线出现,可能对公司产品形成替代
- 客户集中风险:对头部客户依赖度较高
- 宏观经济风险:AI投资增速放缓可能影响光模块需求
从估值角度看,公司当前P/E为51.53倍,P/B为7.90倍,ROE达15.70%,净利润率18.19%,盈利能力处于较高水平[0]。考虑到:
- AI算力带动光模块散热需求高速增长
- 公司在VC模组领域的技术领先优势和客户认证壁垒
- 2025年业绩预告显示63%-83%的净利润增长
- 6个月股价涨幅104.24%,市场对公司成长性给予较高预期
[0] 金灵API - 中石科技(300684.SZ)公司概况及财务数据
[1] 腾讯网 - 中石科技(300684.SZ):预计2025年净利润同比增长63.86%-83.73% (https://new.qq.com/rain/a/20260120A05PK900)
[2] 知乎 - 产业深度:2024-2030年全球及中国均热板(Vapor Chamber)产业深度研究报告 (https://zhuanlan.zhihu.com/p/681500443)
[3] 新浪财经 - 光模块:2024Q4开始批量出货,2025年大规模出货 (https://finance.sina.com.cn/roll/2024-09-19/doc-incprwmw3906920.shtml)
[4] 小牛行研 - 光模块领域对于导热材料需求预测 (https://www.hangyan.co/charts/3195085576697022132)
[5] 搜狐 - 中石科技:VC模组获头部光企认证并量产 (https://www.sohu.com/a/969529338_115377)
[6] 知乎 - 2024-2030年全球及中国均热板(Vapor Chamber)产业深度研究报告 (https://zhuanlan.zhihu.com/p/681500443)
数据基于历史,不代表未来趋势;仅供投资者参考,不构成投资建议
关于我们:Ginlix AI 是由真实数据驱动的 AI 投资助手,将先进的人工智能与专业金融数据库相结合,提供可验证的、基于事实的答案。请使用下方的聊天框提出任何金融问题。